公司地址:北京市石景山区苹果园路中铁创业大厦B座8层
电话:010-56916269 |传真:010-56916221
邮箱:297545800@qq.com


新闻来源丨东滩智库
近年来,特色产业园因其更容易实现资源集聚、打造产业生态,受到各个地区的广泛关注,上海市、江苏省、浙江省、广东省、湖南省等省市纷纷出台特色产业园培育政策。当前,我国经济进入高质量发展阶段,一二线城市大多进入存量经济时代,面对产业集群增速放缓的问题,各个城市纷纷聚焦创新产业,以特色产业园建设培育新产业新业态,推动城市产业集群的持续升级。
一、特色产业园建设进入新阶段
特色产业园不是什么新鲜的事物,城市中的各类开发区大多被规划为一个个专业园区。过去,特色产业园建设主要瞄准产业链构建,伴随我国经济整体转型升级,一二线城市的特色产业园区将更多瞄准创新链构建,发展高附加值产业,打造创新产业生态。

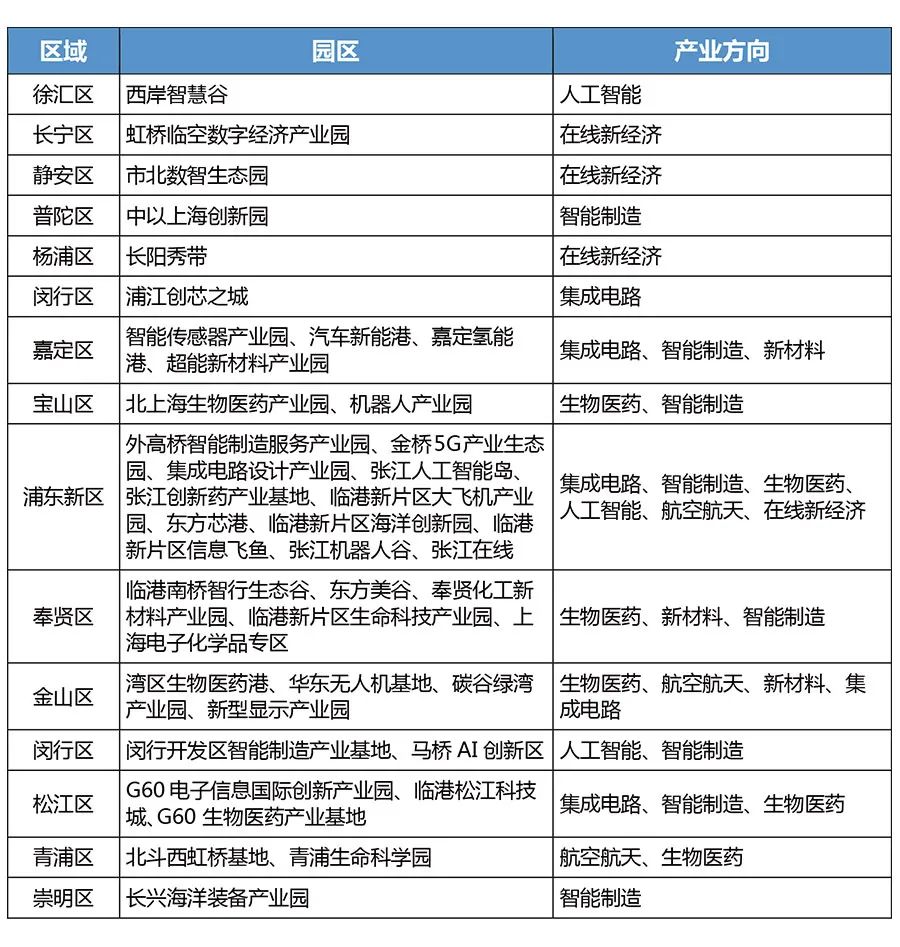
典型如上海市,瞄准科技前沿和产业高端,实施“特色产业园区提升计划”,以高品质园区建设推动高质量产业发展,着力打造优势更优、强项更强、特色更特的园区经济。上海市已先后认定两批次40个特色产业园区,涉及生命健康、高端装备、先进材料、汽车、信息技术等领域,聚焦关键领域核心环节,加强源头创新,强化产业引领,着力建设产业发展新高地和产城融合新地标。

上海十四五规划提出,推动集成电路、生物医药、人工智能三大先导产业规模倍增,加快发展电子信息、汽车、高端装备、先进材料、生命健康、时尚消费品六大重点产业,打造具有国际竞争力的高端产业集群。40个特色产业园大多围绕这些产业进行布局,尤其是集成电路、生物医药、人工智能产业,未来特色产业园将是引领这些产业发展升级的主要载体。
随着特色产业园主要瞄准产业创新链培育的变化,其价值角色定位也随之发生改变。东滩智库认为,未来的特色产业园,将成为专业人才和创新资源的高度密集区,在城市发展演变中扮演更多重的角色:一是产业升级的推动者,二是前沿科技的转化者,三是人才创业的支持者,四是新兴资本的管理者,五是城市发展的引领者。
新时期的特色产业园,将更加强调以人为本的创新社区,在“产、城、人”之间形成可持续的发展模式,打造开放式的产业生态群落。在操作上,通过用地调整、生活功能导入、建设混合功能组团等措施,推进生产、生活和生态的融合发展,营造社区式的产业环境和创新氛围,让人真正体会有价值的工作和有品质的生活,从而激发更大的创造力。

二、特色产业园建设的三种类型
特色产业园的建设,首先要找准并聚焦特定产业领域。从园区规划建设看,主要是顺应城市的特定产业集群升级趋势,结合园区的产业能级、区位条件和上位要求等,找准特色产业园的战略和产业定位。从特色产业园的来源看,主要来自存量园区升级、专业园区规划和城市更新改造三种类型。
1、存量园区升级:定位特色产业领域
一二线城市经济发展至今,都积累了相当多的各种园区资源,有些最早就是作为专业园区建设的,有些是后期逐步形成特定产业集聚的,这些园区都具有打造特色产业园的潜质。特定产业园的重塑,要基于最具竞争力的优势产业资源,对龙头企业、核心平台等资源进行系统梳理,围绕产业创新链构建和特定产业集群升级,导入新研发、新场景和新生态。典型代表如集成电路设计产业园、张江人工智能岛、张江创新药产业基地、市北数智生态园等。
2、专业园区规划:打开新的增长空间
目前,产业地产已成为产业集聚发展的重要载体,但无论政府平台公司还是市场化企业主导的园区,大多采取复合产业策略,以产业招商为主。因此,除了存量的园区资源外,在梳理城市各种资源的基础上,可以结合产业聚焦战略推动专业园区建设,引入平台型的龙头企业合作提升产业运营能力,通过产业、地产与金融的融合发展,为城市产业升级和特色产业集聚注入新的动力。典型代表如北斗西虹桥基地、西岸智慧谷、临港新片区生命科技产业园等。
3、城市更新改造:打造特色创新公园
随着一二线城市步入存量经济时代,城市更新已是城市可持续发展的主要抓手。在城市更新中,过去的老厂房、老仓库、老公建、老社区等存量资源的改造,倾向于发展文创经济和消费经济,现在则更倾向于发展科创经济,通过规划主题型孵化器、加速器、科技综合体、创业大厦等功能载体,为不同规模、不同阶段的科技企业提供灵活的发展空间,并结合文脉传承打造有灵性的创新园区,让都市重新成为创新的策源地。典型代表如中以上海创新园、长阳秀带等。
案例链接:上海杨浦区在线新经济生态园(长阳秀带)
上海杨浦区在线新经济生态园(长阳秀带)布局“一带两区”,规划总用地面积11190亩,可开发用地3750亩(250公顷)。一带为沿15.5公里的黄浦江岸线一带,建设融生态带、文化带、创新带三维一体的滨江新经济秀带,推进新技术、新模式、新业态率先落地。两区分别为杨浦滨江地区的南段和北段,南段的“总部秀园”区从杨浦大桥至上海国际时尚中心区域,北段的“研发创园”区为军工路以东的带状片区。

目前的标杆项目为上海国际时尚中心,是以纺织概念为主的时尚创意园区,由原上海第十七棉纺织总厂改造建成;具备时尚多功能秀场、接待会所、创意办公、精品仓、公寓酒店和餐饮娱乐等六大功能;是上海乃至全国设施最完备、配套最齐全专业秀场,也是世界顶级品牌发布首选地。

三、特色产业园的发展路径和策略
特色产业园主要聚焦新经济产业的发展,其规划建设应适应新经济的发展路径和特征。新研发、新创业、新场景是新经济发展的核心构成,特色产业园成功的关键,是营造创新创业产业生态群落,激发企业的颠覆性创新、产业融合发展、爆发式成长,打通从创业-瞪羚-独角兽的企业成长路径。
1、产业投资促进:以产业基金为牵引
特色产业园的发展,不仅靠招商,更要靠投资。上海在推动特色产业园建设上,聚焦招商引资、科技创新、金融服务、营商环境、要素保障等环节,形成涵盖多维度的一揽子产业投资促进政策工具箱,包括投资补助、资本金、贷款贴息、委托贷款等多种方式。如设立总规模1000亿元的新基建信贷优惠专项;鼓励社会资本参与园区二次开发,设立总规模1000亿元的园区二次开发基金,推动园区腾笼换鸟、转型升级;设立总规模1000亿元的产业基金,围绕集成电路、人工智能、生物医药三大先导产业,加大对重大产业项目支持力度;设立总规模1000亿元面向先进制造业的中长期信贷专项资金,将中长期低息贷款政策从集成电路扩大至人工智能、生物医药等领域。
2、创新场景搭建:打造科技创新环境
以市场应用为核心的新场景,已成为新兴产业爆发的原点。为推动特色产业园的规划建设,城市应加大新场景建设力度,配套相应产业投资基金,加强与一流科学家、高校及研究机构的交流合作,推动科技成果转化、新业态落地和原创产业发展。结合平台经济的搭建和运营,规划编制新应用场景清单,征集各类新场景解决方案商,落地具体业务场景。比如在智慧交通领域,以智慧车联网为核心,打造“互联网+智慧出行”、“互联网+充电桩+新能源汽车”新场景。特色产业园的建设,可以新应用场景的建设协同推进。
3、服务平台构建:提升园区竞争实力
围绕特色产业园的打造,无论是存量盘活,还是增量培育,都需要不断改进园区的营商环境和服务机制。以“运营价值链”的全环节增值服务为理念,推动创新创业服务体系和平台建设,包括项目申报服务、创新氛围培育服务、人力资源服务、中介服务和信息服务等,可以最大限度地改善产业集群发展环境,形成创新产业培育的良好氛围,提升园区在特定产业领域的凝聚力和竞争力。公共技术平台是特色产业园发展的关键,应整合利用政府、企业、高校等的科研资源,打造融前沿交流、原始创新、技术研发、公共检测、设备共享、技术交易等功能为一体的开放式创新支撑平台。